Services & Products
Overview
This document primarily contains basic definitions related to Cloudmore services and products.
It covers fundamental terms, details the structure that contains service properties, and provides an overview of adding products and add-ons.

Definitions
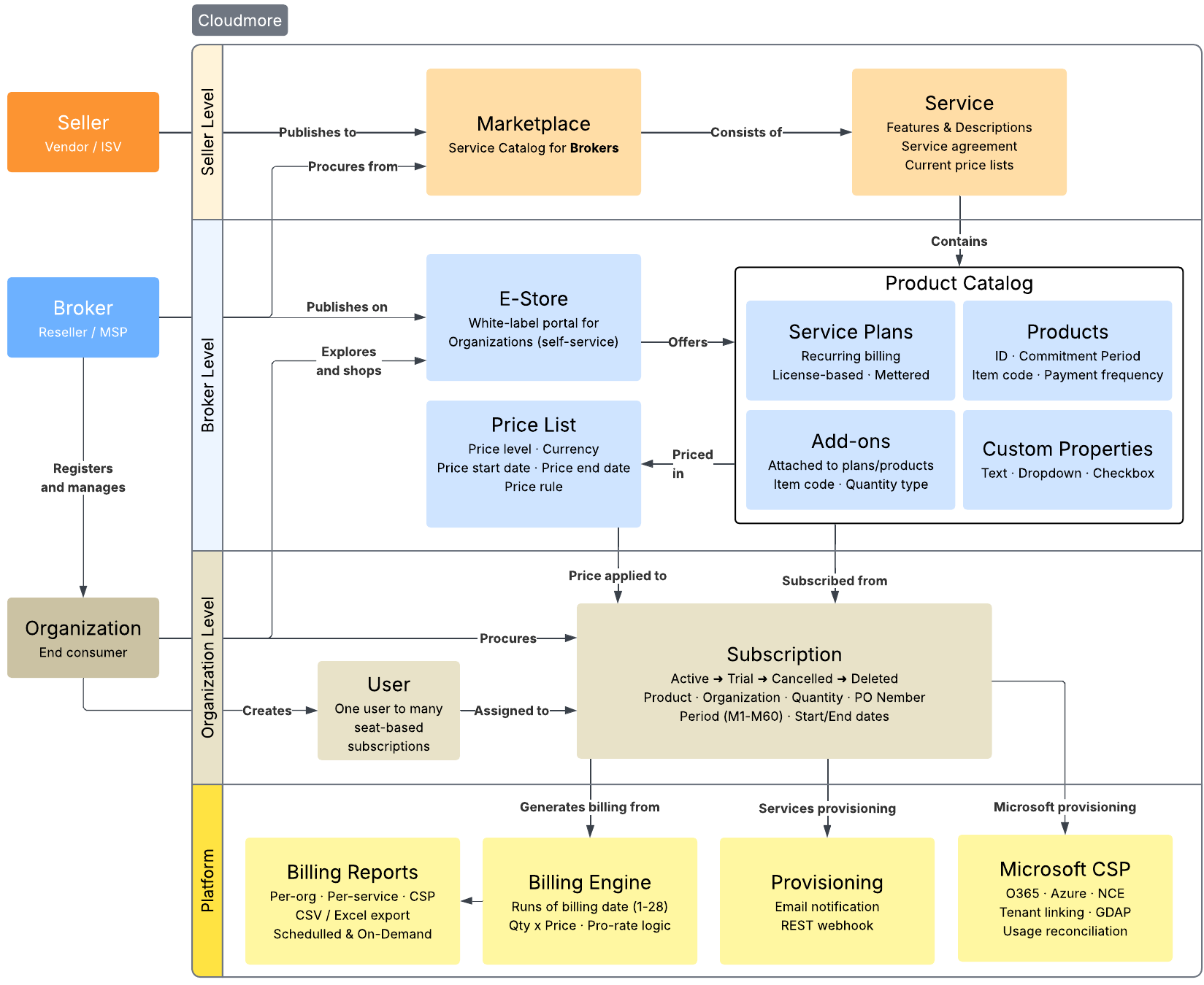
🔖 Service
The Service is the container that holds all the service properties. Within this container, you can add products and add-ons.
Refer to Managing Services for more information.
🔖 Product
Products in Cloudmore are items you want to sell as part of a service. These products can be subscriptions, physical goods, or professional services that customers purchase.
Refer to Managing Products for more information.
🔖 Product Add-On
Product add-ons are additional features that can be attached to a main product to enhance its value or functionality.
🔖 Subscription
Subscriptions are recurring commitments that organizations make to access services over a specified period.
🔖 Price List
A price list is a collection of offers and price rules designed to target customers. The prices set in the price list are used to define the costs of products and services, ensuring that organizations are presented with accurate and consistent pricing information.
The Cloudmore workflow
Cloudmore is a self-service marketplace where end customers can easily discover new services and sign up and buy the service in Cloudmore without manual interventions.
The normal workflow of service are:

Reseller adds service
A reseller discovers a new service and signs up for the service in Cloudmore. This step is only applicable if you make integration as a vendor or distributor who wants to offer the service to multiple resellers in Cloudmore.
Once a reseller has enabled the service, the service can be made available to all or some of the customers under the reseller.
Customer adds service
An end-customer discovers a new service and signs up for the service in Cloudmore.
Cloudmore is all about enabling self-service so that end customers can purchase and set up services without help from a reseller. If the reseller instead wants to manage services on behalf of a customer, the reseller can impersonate the customer and carry out all actions.
This step will only enable the service and create the tenant with the external service. It is in the Create subscription step the customer will make the purchase.
Create subscription
Once a service has been enabled on a customer, a subscription can be created.
A subscription is a contract between the customer and reseller that dictates what the customer has signed up for and the terms of the agreement. For instance subscription length, payment frequency, upgrade and downgrade rules, etc. A customer may be allowed to create one or several subscriptions depending on the service. Cloudmore supports both fixed quantity and consumption-based subscriptions.
Assign users
Users can be assigned to subscriptions if the service is a user-based service. This step is optional and will only apply to allow for users in Cloudmore to be assigned to a service. One of the advantages of Cloudmore is that a single user object in Cloudmore can have multiple services assigned which makes it easier for an organization to track usages and understand who is using what.
Manage admins
External admins can be created in Cloudmore to allow for users to be able to access an external service portal to manage the service. Admin accounts can be created on both reseller and customer levels.
Billing
The second part of service integrations relates to billing. Cloudmore will aggregate billing from all vendors in the platform and make the billing easily accessible for customers and resellers. Cloudmores billing solution will make sure that vendors, distributors, and resellers keep track of usage, prevents revenue leakage, and manage pricing towards customers.
When it comes to billing and the requirements it very much depends on the service.
If subscriptions can only be created, updated, and deleted through Cloudmore, no billing integration is required. This is because all subscription information is present in Cloudmore together with the price information and therefore Cloudmore has all the necessary information to create correct billing reports. In this scenario, Cloudmore still recommends that manual reconciliations are done occationally.
If subscriptions can be managed outside of Cloudmore, the external service needs to provide Cloudmore with a billing API where Cloudmore can fetch information that allows us to create billing records. The information can vary but basically, we need at least usage information that can be connected to a product in Cloudmore.
If the service is consumption-based, consumption needs to be submitted